
How a Servo Stabilizer, UPS, Battery, STS, and Generator Work Together for Ultimate Power Reliability
In today’s mission-critical industries—such as data centers, manufacturing facilities, healthcare providers, and telecommunications networks—reliable power is essential, not optional. Even brief voltage spikes, dips, or outages can lead to expensive downtime, data loss, or equipment damage.
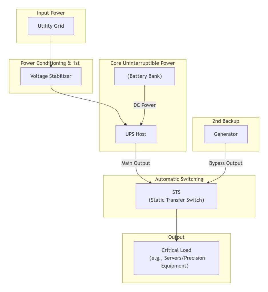
To achieve unbreakable power continuity, top-tier operations rely on a layered protection strategy that combines five core elements: Electric Voltage Stabilizer, UPS, Battery, Static Transfer Switch (STS), and Generator. This integrated system works in harmony to deliver flawless performance.
Here’s a breakdown of how these components collaborate, step by step:
- Voltage Stabilizer – The Frontline Guardian Acting as the initial barrier, the voltage stabilizer monitors and regulates incoming voltage from the utility grid. It dynamically adjusts for any irregularities, maintaining a consistent output (e.g., 380V ±1%). This shields downstream equipment from harmful fluctuations and eases the load on subsequent systems like the UPS.
- Online UPS + Battery – Seamless, Filtered Power Delivery Following stabilization, the Uninterruptible Power Supply (UPS) steps in to provide clean, regulated power with a pure sine-wave output to vital loads. In the event of a grid failure, the integrated battery kicks in instantaneously, ensuring no disruption. This zero-transfer-time capability keeps essential operations—like servers, diagnostic machines, or assembly lines—running smoothly without interruption.
- STS (Static Transfer Switch) – Smart Redundancy and Failover For enhanced resilience, the STS serves as an ultra-fast switch between multiple power sources, such as dual UPS units or a UPS paired with a generator. If the primary source falters, the STS redirects the load to the backup in mere milliseconds, guaranteeing uninterrupted service and built-in redundancy.
- Generator (Genset) – Extended Outage Protection When blackouts persist beyond the battery’s capacity, the generator automatically activates. Once it reaches stable operation, it supplies power back through the stabilizer and UPS to the connected systems. This provides indefinite runtime during prolonged disruptions, bridging the gap until grid power is restored.
- The Integrated Power Flow
- Utility power first passes through the Servo Stabilizer for conditioning.
- Stabilized power feeds into the UPS and Battery for clean, backup-ready supply.
- The STS monitors and switches sources intelligently for failover.
- In extended outages, the Generator takes over, routing power through the chain.
- Upon grid restoration, the system transitions back seamlessly to normal mode.
Outcome: Absolute Power Reliability with Zero Downtime
This synergistic setup delivers:
- Consistent voltage stability
- Pure, uninterrupted electricity
- Instantaneous source switching
- Sustained backup for any duration
It’s no wonder this architecture is the gold standard for high-stakes environments like data centers, chip fabrication plants, hospitals, and telecom infrastructure globally.
True power reliability emerges not from isolated devices, but from their precise orchestration in a unified system. Learn more news from our social media.
